Alpha-Thalassämie ist eine genetische Erkrankung, die die Produktion von Alpha-Globin-Proteinen beeinträchtigt. Diese Proteine sind essentiell für die Bildung von Hämoglobin, dem Sauerstoff transportierenden Protein in roten Blutkörperchen. Eine Alpha-Thalassämie kann verschiedene Auswirkungen auf die Schwangerschaft haben, von milden Symptomen bis hin zu schweren Komplikationen.
Was ist Alpha-Thalassämie?
Alpha-Thalassämie entsteht durch Mutationen in den Genen, die für die Produktion von Alpha-Globin-Proteinen verantwortlich sind. Diese Gene befinden sich auf Chromosom 1Je nach Anzahl der betroffenen Gene gibt es verschiedene Formen der Alpha-Thalassämie:
- Alpha-Thalassämie-Träger: Ein Gen ist mutiert. Die meisten Menschen mit dieser Form haben keine Symptome.
- Alpha-Thalassämie minor: Zwei Gene sind mutiert. Die Symptome sind in der Regel mild und beinhalten eine leichte Anämie.
- HbH-Krankheit: Drei Gene sind mutiert. Diese Form ist schwerwiegender und führt zu einer schwereren Anämie, Gelbsucht und einer vergrößerten Milz.
- Hydrops fetalis: Alle vier Gene sind mutiert. Diese Form ist tödlich und führt zu einer schweren Anämie und Herzversagen im Mutterleib.
Alpha-Thalassämie und Schwangerschaft
Die Auswirkungen von Alpha-Thalassämie auf die Schwangerschaft hängen von der Schweregrad der Erkrankung ab. Alpha-Thalassämie-Träger haben in der Regel keine Probleme während der Schwangerschaft. Bei Alpha-Thalassämie minor können die Symptome während der Schwangerschaft verstärkt sein. Frauen mit HbH-Krankheit haben ein erhöhtes Risiko für Komplikationen wie Frühgeburt, niedriges Geburtsgewicht und eine erhöhte Wahrscheinlichkeit für eine Bluttransfusion.

Risiken für die Mutter
Frauen mit Alpha-Thalassämie haben ein erhöhtes Risiko für folgende Komplikationen während der Schwangerschaft:

- Anämie: Eine schwere Anämie kann zu Müdigkeit, Kurzatmigkeit und Herzproblemen führen.
- Herzversagen: In schweren Fällen kann die Anämie zu Herzversagen führen.
- Frühgeburt: Eine schwere Anämie kann die Plazenta schädigen und zu einer Frühgeburt führen.
- Niedriges Geburtsgewicht: Eine schwere Anämie kann das Wachstum des Babys im Mutterleib beeinträchtigen und zu einem niedrigen Geburtsgewicht führen.
Risiken für das Kind
Kinder von Müttern mit Alpha-Thalassämie haben ein erhöhtes Risiko für folgende Komplikationen:
- Alpha-Thalassämie: Das Kind kann die Alpha-Thalassämie erben.
- Anämie: Das Kind kann eine Anämie entwickeln.
- Herzprobleme: Das Kind kann Herzprobleme entwickeln.
- Hydrops fetalis: In seltenen Fällen kann das Kind Hydrops fetalis entwickeln.
Diagnose und Behandlung
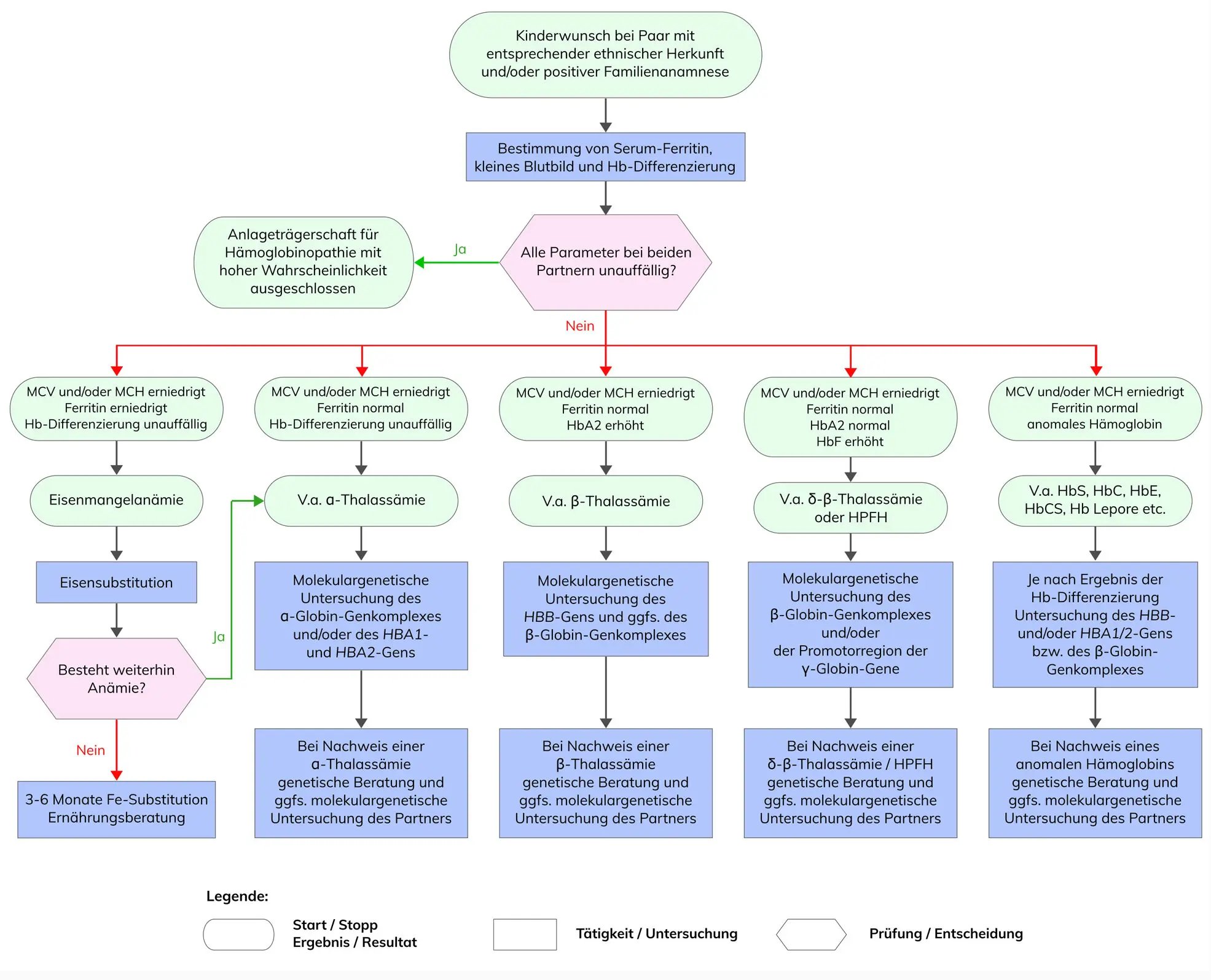
Die Diagnose von Alpha-Thalassämie erfolgt durch Blutuntersuchungen. Die Behandlung hängt von der Schweregrad der Erkrankung ab. Bei Alpha-Thalassämie minor ist in der Regel keine Behandlung erforderlich. Bei HbH-Krankheit kann eine Bluttransfusion notwendig sein. In seltenen Fällen kann eine Stammzelltransplantation in Betracht gezogen werden.
Häufig gestellte Fragen
Welche Symptome kann eine Alpha-Thalassämie in der Schwangerschaft verursachen?
Die Symptome einer Alpha-Thalassämie in der Schwangerschaft können je nach Schweregrad der Erkrankung variieren. Einige Frauen haben keine Symptome, während andere unter Müdigkeit, Kurzatmigkeit, Gelbsucht und einer vergrößerten Milz leiden können.
Kann eine Alpha-Thalassämie zu einer Fehlgeburt führen?
Eine Alpha-Thalassämie kann in seltenen Fällen zu einer Fehlgeburt führen. Das Risiko für eine Fehlgeburt ist jedoch bei Frauen mit Alpha-Thalassämie minor gering.
Wie kann ich das Risiko für eine Alpha-Thalassämie bei meinem Kind minimieren?
Wenn Sie oder Ihr Partner Träger einer Alpha-Thalassämie sind, können Sie eine genetische Beratung in Anspruch nehmen, um das Risiko für eine Alpha-Thalassämie bei Ihrem Kind zu ermitteln. Eine pränatale Diagnostik kann durchgeführt werden, um die Erkrankung im Mutterleib zu diagnostizieren.
Wie wird eine Alpha-Thalassämie bei meinem Kind behandelt?
Die Behandlung einer Alpha-Thalassämie bei Ihrem Kind hängt von der Schweregrad der Erkrankung ab. Bei Alpha-Thalassämie minor ist in der Regel keine Behandlung erforderlich. Bei HbH-Krankheit kann eine Bluttransfusion notwendig sein. In seltenen Fällen kann eine Stammzelltransplantation in Betracht gezogen werden.
Zusammenfassung
Alpha-Thalassämie ist eine genetische Erkrankung, die die Produktion von Alpha-Globin-Proteinen beeinträchtigt. Die Erkrankung kann verschiedene Auswirkungen auf die Schwangerschaft haben, von milden Symptomen bis hin zu schweren Komplikationen. Frauen mit Alpha-Thalassämie sollten während der Schwangerschaft engmaschig überwacht werden, um Komplikationen frühzeitig zu erkennen und zu behandeln.
Wenn Sie andere Artikel kennenlernen möchten, die Alpha-thalassämie in der schwangerschaft: risiken & behandlung ähneln, können Sie die Kategorie Schwangerschaft & genetik besuchen.
